凯宴故事
品牌简介
严选臻品
发展革命
产品世界
SPC超级地板
异形私人订制系列
多层实木系列
强化复合系列
原装进口系列
三层实木系列
新实木厚芯系列
服务体系
定制服务
常见问题
安装指南
项目公示
关于凯宴
联系我们
招商加盟
品牌优势
全球战略
3D设计
品牌动态
美学家居
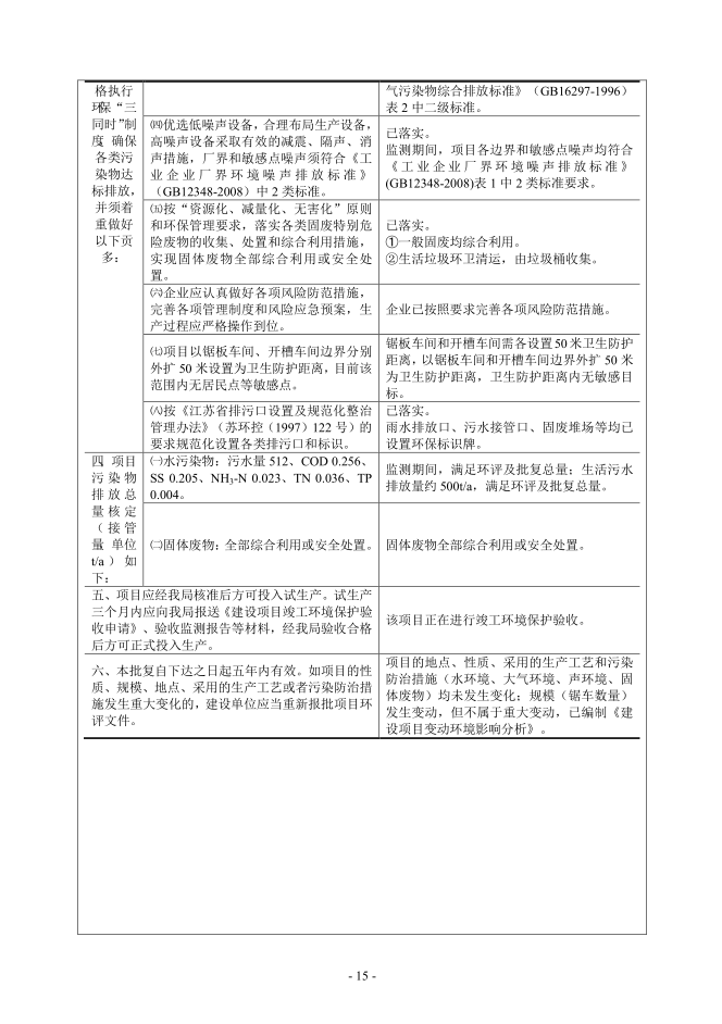
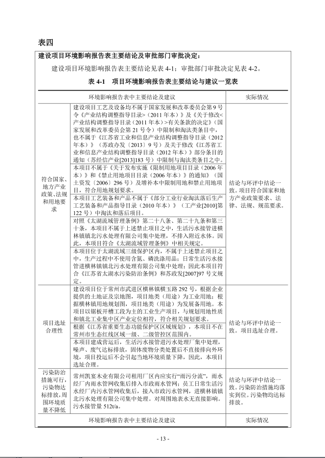
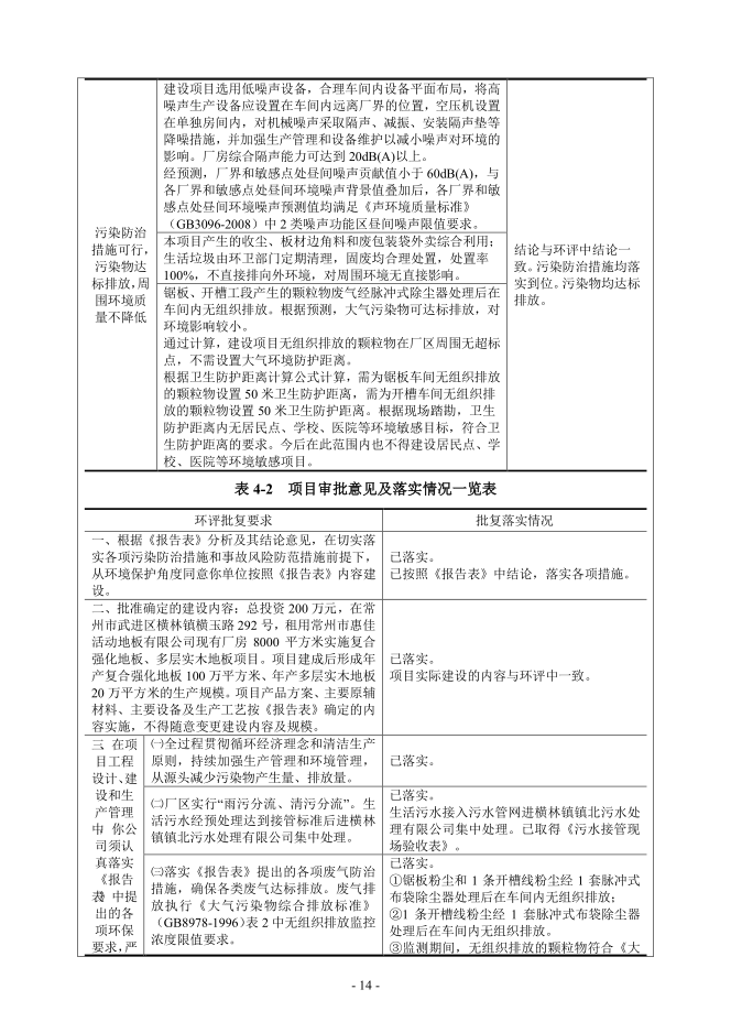
常州凯宴木业有限公司 竣工验收监测报告
时间:2019-05-08
品牌代言|演艺界大佬,与您分享风尚
项目公示 验收意见+签到表
@copyright
凯宴地板
版权所有
苏ICP备16014403号-1